evinv
Extreme value inverse cumulative distribution function
Syntax
Description
returns the
inverse cumulative distribution function (icdf) of a type 1 extreme value distribution with
a location parameter equal to 0 and a scale parameter equal to 1, evaluated at the
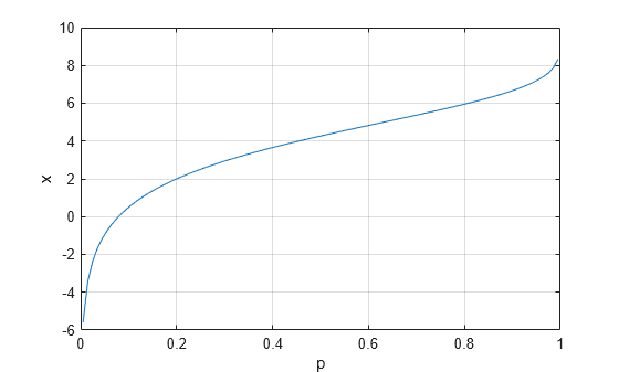
probability values in x = evinv(p)p.
The type 1 extreme value distribution is also known as
the Gumbel distribution. The software uses a version of the distribution that is suitable
for modeling minima. You can use the mirror image of this distribution to model maxima by
negating x. If x has a Weibull distribution, then
X = log(x) has the type 1 extreme value
distribution. See Extreme Value Distribution for more details.
Examples
Input Arguments
Output Arguments
Algorithms
The evinv function computes confidence bounds for x
using a normal approximation to the distribution of the estimate
where q is the Pth quantile from an extreme value
distribution with parameters μ = 0 and σ = 1. The
computed bounds give approximately the intended confidence level when you estimate
mu, sigma, and pCov from large
samples. In smaller samples, other methods of computing the confidence bounds might be more
accurate.
Alternative Functionality
evinvis a function specific to the extreme value distribution. Statistics and Machine Learning Toolbox™ also offers the generic functionicdf, which supports various probability distributions. To useicdf, create anExtremeValueDistributionprobability distribution object and pass the object as an input argument or specify the probability distribution name and its parameters. Note that the distribution-specific functionevinvis faster than the generic functionicdf.
Extended Capabilities
Version History
Introduced before R2006a
