Code Generation
Generate C/C++ code and MEX functions or generate HDL code from Simulink
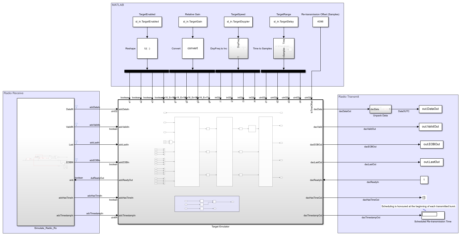
models
You can generate executable C/C++ code and MEX functions from code using MATLAB®. For a list of functions and objects that support code generation, see Function List (C/C++ Code Generation). MEX code generation results in speed improvements for clutter simulations. You can implement a Simulink® model or subsystem in hardware by generating HDL code and deploying that code on Field Programmable Gate Array (FPGA) using DSP HDL Toolbox™.

