Block Diagram

What Is a Block Diagram?

A block diagram is a visual representation of a system in which blocks denote individual components and signal lines illustrate the relationships between them. A block within a block diagram may define a function, an operation, or a model. Block diagrams can provide an overview of a system, making it easier to identify and understand its components.

A block diagram showing a PI controller, throttle and manifold, induction to power stroke delay, combustion, drag torque, vehicle dynamics, and speed.

A Simulink block diagram model of a closed-loop engine speed control system. (See documentation.)

Applications of Block Diagrams

Block diagrams can be used to model a variety of complex, engineered systems. They help engineers design and validate concepts before producing expensive prototypes. Block diagrams are used to represent technical systems in a range of applications, including:

  • Dynamic systems: Simulate virtual models of dynamic systems to evaluate design decisions.
  • Control logic: Develop, test, and validate control algorithms before deployment.
  • Embedded devices: Design control logic to be deployed onto embedded hardware.
  • Model-based systems engineering (MBSE): Create visual representations of system architectures, facilitating the integration of system components and their interactions.
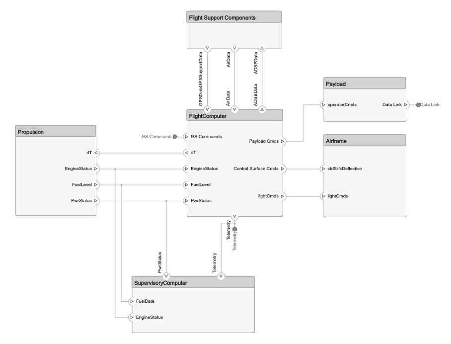
A block diagram showing the relationships between six subsystems: propulsion, flight computer, supervisory computer, flight support components, payload, and airframe.

A block diagram of a UAV flight system architecture in System Composer. (See model.)

How to Create a Block Diagram

To make sure the block diagram accurately represents the system, start by defining requirements. This step involves understanding the objectives of the system and identifying its inputs and outputs. Doing this up front helps you establish the scope of the block diagram.

Once the requirements are clear, start to lay out the block diagram. Arrange blocks in a logical sequence that reflects the flow of information, typically following a left-to-right or top-to-bottom orientation. Each block should represent a specific operation or component within the system. For complex systems, consider how related blocks could be grouped to simplify the overall structure and improve readability.

When you have arranged the blocks, note what information, data, or parameters are needed to perform the functionality of that block. Indicate how that information would be transferred by drawing directional signal lines entering or exiting the blocks, representing the inputs and outputs.

Best practices for creating a block diagram include:

  • Use signal lines to define connections between blocks in the diagram. 
  • For clarity, ensure that lines are straight and free of crossovers wherever possible. 
  • Clearly label significant signal lines to enhance understanding of the diagram’s flow and function.
  • Incorporate annotations to provide context for complex parts of the block diagram.

Block Diagrams in Simulink

You can create block diagrams in Simulink® that model and simulate dynamic systems. To arrange your block diagram in the Simulink Editor, drag and drop blocks that each represent part of a larger system, such as a physical component or function. Simulink blocks have predefined inputs and outputs that you can connect to form signals. You can also group blocks into subsystems, making it simpler to visualize the subcomponents of large-scale systems.

A block diagram showing components for thrust, aerodynamics, atmosphere, sensors, and autopilot.

A block diagram representing an airframe model in Simulink. (See documentation.)

The primary function of Simulink is to simulate the behavior of a system over time. In its simplest form, this involves keeping a clock, determining the order in which the blocks are to be simulated and propagating the outputs computed as it steps through blocks in the block diagram.

At each time step, blocks are simulated in a determined order to compute their outputs from their inputs. Once all the computations in the block diagram are computed for a given time step, Simulink determines the next time step (based on the model configuration and numerical solver algorithms) and advances the simulation clock. Each block’s output is then computed for this new time step. This progresses until the simulation stop time is reached, and any data collected throughout the simulation can be analyzed.


See also: Model-Based Design, modeling and simulation, simulation software, system modeling and simulation, model-based systems engineering, control systems