Blockdiagramm

Was ist ein Blockdiagramm?

Ein Blockdiagramm ist eine visuelle Darstellung eines System, in der Blöcke die einzelnen Komponenten bezeichnen und Signallinien die Beziehungen zwischen ihnen veranschaulichen. Ein Block in einem Blockdiagramm kann eine Funktion, einen Vorgang oder ein Modell definieren. Blockdiagramme können einen Überblick über ein System liefern, damit sich seine Komponenten leichter identifizieren und verstehen lassen.

Ein Blockdiagramm mit PI-Regler, Drossel und Sammelrohr, Induktion zu Arbeitstaktverzögerung, Verbrennung, Schleppmoment, Fahrzeugdynamik und Geschwindigkeit.

Ein Simulink-Blockdiagramm-Modell eines Systems mit geschlossenem Kreislauf zur Regelung der Motorengeschwindigkeit. (Siehe Dokumentation.)

Anwendungen von Blockdiagrammen

Blockdiagramme können genutzt werden, um eine Vielzahl komplexer technischer Systeme zu modellieren. Mit ihrer Hilfe lassen sich Konzepte vor der Herstellung teurer Prototypen entwerfen und validieren. Blockdiagramme werden zur Darstellung technischer Systeme in einer Reihe von Anwendungen verwendet, darunter Folgende:

  • Dynamische Systeme: Simulieren von virtuellen Modellen dynamischer Systeme, um Entwurfsentscheidungen zu bewerten.
  • Regelungslogik: Entwickeln, testen und validieren von Regelungsalgorithmen vor der Bereitstellung.
  • Eingebettete Systeme: Entwerfen von Regelungslogik, die in eingebetteter Hardware bereitgestellt wird.
  • Model-Based Systems Engineering (MBSE): Erstellen visueller Darstellungen von Systemarchitekturen, wodurch die Einbindung von Systemkomponenten und ihrer Interaktionen vereinfacht wird.
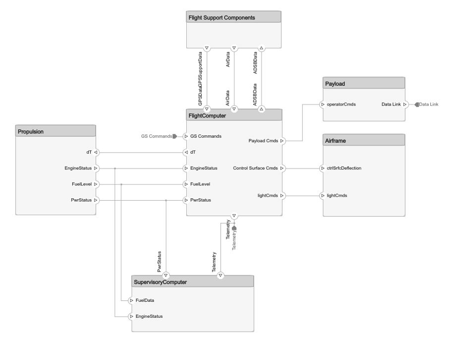
Ein Blockdiagramm mit den Beziehungen zwischen sechs Teilsystemen: Antrieb, Flugcomputer, Überwachungscomputer, Flug-Unterstützungskomponenten, Nutzlast und Flugzeugzelle.

Ein Blockdiagramm einer UAV-Flugsystemarchitektur in System Composer. (Siehe Modell.)

So erstellen Sie ein Blockdiagramm

Damit das Blockdiagramm das System fehlerfrei darstellt, müssen Sie zuerst die Anforderungen definieren. Bei diesem Schritt geht es um das Verständnis der Systemziele und die Ermittlung seiner Ein- und Ausgaben. Wenn Sie dies direkt am Anfang tun, können Sie den Anwendungsbereich des Blockdiagramms festlegen.

Sobald die Anforderungen klar sind, können Sie das Blockdiagramm ausgestalten. Ordnen Sie Blöcke in logischer Abfolge an, die den Informationsfluss wiedergibt. In der Regel erfolgt dies von links nach rechts oder von oben nach unten. Jeder Block sollte einen konkreten Vorgang oder eine bestimmte Komponente im System darstellen. Bei komplexen Systemen sollten Sie überlegen, wie in Beziehung stehende Blöcke gruppiert werden könnten, um die Gesamtstruktur zu vereinfachen und die Lesbarkeit zu verbessen.

Nach dem Anordnen der Blöcke berücksichtigen Sie, welche Informationen, Daten oder Parameter benötigt werden, um die Funktionalität des Blocks auszuführen. Geben Sie an, wie diese Informationen übertragen werden sollen. Zeichnen Sie dazu direktionale Signallinien, die in die Blöcke ein- oder von ihnen ausgehen und so Ein- und Ausgaben darstellen.

Hier sind einige bewährte Praktiken zur Erstellung eines Blockdiagramms:

  • Verwenden Sie Signallinien, um Verbindungen zwischen Blöcken im Diagramm zu definieren. 
  • Stellen Sie aus Gründen der Übersichtlichkeit sicher, dass die Linien gerade sind und sich nach Möglichkeit nicht kreuzen. 
  • Kennzeichnen Sie wichtige Signallinien, um das Verständnis von Fluss und Funktion des Diagramms zu verbessern.
  • Mit Beschriftungen können Sie Kontext für komplexe Teile des Blockdiagramms beitragen.

Blockdiagramme in Simulink

Sie können Blockdiagramme in Simulink® erstellen, die dynamische Systeme modellieren und simulieren. Um Ihr Blockdiagramm im Simulink Editor anzuordnen, nutzen Sie Drag and Drop, um Blöcke zu verschieben, die jeweils Teil eines größeren Systems sind, beispielsweise eine physische Komponente oder Funktion. Simulink-Blöcke besitzen vordefinierte Ein- und Ausgaben, die Sie miteinander verbinden können, um Signale zu erhalten. Außerdem können Sie Blöcke in Teilsysteme gruppieren damit sich Teilkomponenten großer Systeme leichter visualisieren lassen.

Ein Blockdiagramm mit Komponenten für Schubkraft, Aerodynamik, Atmosphäre, Sensoren und Autopiloten.

Ein Blockdiagramm zur Darstellung einer Flugzeugzelle in Simulink. (Siehe Dokumentation.)

Die Hauptfunktion von Simulink besteht darin, das Verhalten eines Systems im Zeitverlauf zu simulieren. Im einfachsten Fall besteht diese Aufgabe darin, einen Takt zu halten, die Reihenfolge der zu simulierenden Blöcke festzulegen und die im Blockdiagramm berechneten Ausgaben auf dem Weg durch die Blöcke im Blockdiagramm weiterzugeben.

Bei jedem Zeitschritt werden die Blöcke in einer festgelegten Reihenfolge simuliert, um ihre Ausgaben anhand ihrer Eingaben zu berechnen. Sobald alle Berechnungen im Blockdiagramm in einem bestimmten Zeitschritt erfolgt sind, bestimmt Simulink den nächsten Zeitschritt (basierend auf der Modellkonfiguration und den Algorithmen des numerischen Solvers) und schaltet zum nächsten Simulationstakt weiter. Die Ausgabe jedes Blocks wird dann für diesen neuen Zeitschritt berechnet. Dies setzt sich fort, bis die Stoppzeit der Simulation erreicht wurde. Alle während der Simulation erfassten Daten können analysiert werden.


Siehe auch: Agiles Model-Based Design, Modellierung und Simulation, Simulationssoftware, System-Modellierung und -Simulation, Model-Based Systems Engineering, Steuerungs- und Regelungssysteme

Kostenloses Tutorial

Simulink Onramp

Jetzt loslegen